齐连生教授的职务说明书编制技巧,是人力资源管理领域中一项重要的技能,该技巧强调了职务说明书的编写要点和步骤,包括明确岗位职责、任务目标、工作要求等,以帮助企业更好地进行人力资源管理,通过编制职务说明书,企业可以更加清晰地了解员工的工作职责和要求,从而更好地进行员工管理和培训,齐教授的技巧不仅注重细节,还强调了与实际工作场景的结合,使得编制出的职务说明书更加实用和有效,这一技巧对于企业的人力资源管理具有重要的指导意义。

齐连生 职务说明书编制技巧-齐连生 内容简介:讲座简介:
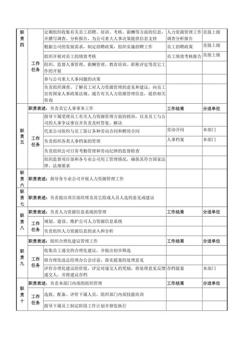
岗位分析是人力资源管理中所有其他工作的基础。它的主要目的有两个。首先,找出企业中每个职位都在做什么;第二,明确这些职位对员工的具体就业要求。更专业的是通过岗位分析,产生岗位描述和岗位资格要求。职位描述和职位资格要求将成为人力资源管理其他工作的重要依据。如果一个企业甚至不知道这些问题,其他人力资源管理活动只能是空中楼阁。 在人力资源管理的各个环节,岗位分析应该说是一项比较困难的工作。
本文将为您一一传道,授业,解惑。
学习要点:
1. 工作分析是什么?
2. 工作分析的具体作用
3. 工作分析的主要目的和重点
4. 工作分析的参与者
5. 准备工作分析
6. 工作分析设计
7. 工作调查
8. 工作信息分析
9. 编制职务说明书

